Flowchart Örnekleri & Flowchart Nedir? – Web Tasarım & Programlama

FlowChart Nedir?

Flowchart yani akış şeması, bir işlemi, sistemi veya bilgisayar algoritmasını gösteren bir diyagramdır. Genellikle karmaşık süreçleri net, anlaşılması kolay diyagramlarla belgelemek, incelemek, planlamak, geliştirmek ve iletmek için birçok alanda yaygın olarak kullanılırlar.  Bazen akış şemaları olarak yazılan flowchartlar, akış türünü ve diziyi tanımlamak için bağlantı oklarıyla birlikte adım türünü tanımlamak için dikdörtgenler, ovaller, elmaslar ve potansiyel olarak çok sayıda başka şekil kullanır.

Basit, elle çizilmiş grafiklerden, birden fazla adımı ve rotayı gösteren kapsamlı bilgisayarla çizilmiş diyagramlara kadar çeşitlilik gösterebilirler. Çeşitli akış şemalarının tüm formlarını göz önüne alırsak, bunlar çok sayıda alanda hem teknik hem de teknik olmayan insanlar tarafından kullanılan, gezegendeki en yaygın diyagramlardan biridir.

Flowchartlar bazen Süreç Akış Şeması, Süreç Haritası, Fonksiyonel Akış Şeması, İş Süreç Eşleme, İş Süreç Modelleme ve Gösterim (BPMN) veya Süreç Akış Şeması (PFD) gibi daha özel isimlerle çağrılır. Veri Akışı Diyagramları (DFD’ler) ve Birleşik Modelleme Dili (UML) Etkinlik Diyagramları gibi diğer popüler diyagramlarla ilgilidir.

Flowchart çizimi yapmak için offline programların yanı sıra online cizim programları ile de çizmek mümkündür. işte size bir kaç Akış Diyagramı Çizim Programları. Ayrıca mevcut akış şemalarının algoritmalarını incelemek için Algoritma ve Akış Şeması Örnekleri(70+) yazısına bakabilirsiniz.

Flowchart Şekilleri

Akış şemasındaki farklı durumlar için farklı semboller kullanılır, Örneğin: Giriş / Çıkış ve karar verme farklı sembollere sahiptir. Aşağıdaki tabloda akış çizelgesi hazırlanmasında kullanılan çoğu semboller açıklanmaktadır.  Akış şeması sembolleri olarak da bilinen liste şu şekildedir.

Flowchart Algoritma Örnekleri

Örnek 1: Ekrana 10 defa programcının adını yazan algoritmayı yapınız”.

Örnek 2: 1’den 100’e kadar tek sayıları yazdıran algoritma ve akış diyagramını yapınız.

Örnek 3: Kullanıcının girdiği x ve y değerini alarak iki kare farkını hesaplayan algoritma ve akış diyagramı örneği.

Örnek 4: Birbirinden farklı olarak verilen iki adet sayıdan, büyük olanı bulup gösteren algoritma ve akış diyagramını tasarlayınız.

Örnek: Girilen vize ve final notlarına göre öğrencinin dersten geçip geçmediğini bulan algoritma ve akış diyagramını tasarlayınız.

Örnek: Verilen tamsayının sıfır, pozitif ya da negatif olup olmadığını bulan algoritma ve akış diyagramını tasarlayınız.

Örnek: Ekrana 10 defa programcının adını yazan algoritmayı yapınız”.

Örnek: Klavyeden girilen sayı kadar (N) sayının faktoryelini alan programın akış şeması.

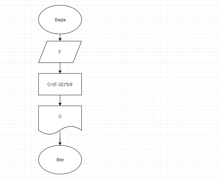
Örnek: Klavyeden girilen Fahrenayt derecesini Cantigrad’a çeviren programın akış şemasını çizin.

Örnek: ax²+bx+c=0 şeklinde verilen 2. derece denklemin köklerini bulan programın akış diyagramını çizin.

Örnek: Kullanıcı tarafından girilen 2 sayıyı alarak bu iki sayının ortalamasını hesaplayan ve sonucunu gösteren algoritma ve akış şeması örneği.

Örnek: Kullanıcı tarafından girilen 3 tane yazılı notunu alarak bu sınav notlarının ortalamasını hesaplayan ve ortalama sonucunu ekranda gösteren algoritma ve akış şeması örneği.

Örnek: Kullanıcı tarafından taban kenarı ve yükseklik değeri verilen bir dik üçgene ait alan hesaplaması yapan ve sonucu ekranda gösteren algoritma ve akış şeması örneği.

Örnek: Fahrenheit sıcaklık birimini Celcius‘ a çevirmeyi gösteren algoritma ve akış diyagramı örneği.

°C = (°F – 32) / 1.8 formülünü kullanarak girilen Fahrenheit birimindeki sıcaklık değerini derece cinsine çeviren algoritma ve akış şeması örneği aşağıdaki gibi olacaktır.


Source link
Exit mobile version